Event Details

This training will be delivered in Chinese

此培训语言为中文



【Course Introduction】


In the data-driven era, the ability to comprehend and utilize data has become a crucial skill influencing personal decision-making and career advancement. Yet many find themselves at a loss when facing data or easily misled by it. This course aims to break through this dilemma by systematically building three core competencies of data literacy: developing data sensitivity to understand business operations, mastering data analysis skills to uncover patterns, and cultivating data discernment to identify pitfalls. Designed for non-technical backgrounds, this program helps you transform data into clear, reliable decision-making foundations, empowering you to confidently tackle challenges in both professional and personal life.


【Target Audience】

Newcomers in the workplace: Develop structured thinking and leverage data-driven insights to rapidly enhance professional capabilities.

Core business professionals: Such as marketing, operations, and product managers, who need to identify issues through data analysis and drive decision-making.

Team leaders: Utilize data to set objectives, evaluate performance, and make precise decisions.



【Program Objective 】

1. Develop sensitivity: The ability to precisely identify issues within business operations and establish key performance indicator (KPI) systems.

2. Master analytical skills: Learn to apply descriptive, diagnostic, and predictive methods to uncover insights from data.

3. Enhance discernment: Recognize common data traps and biases to make more rational decisions.


Notes:

  • Registration is required and link will be provided the day before the event.
  • Please notify us at least 24 hours before the event if you want to cancel your ticket; otherwise, no refund will be issued.

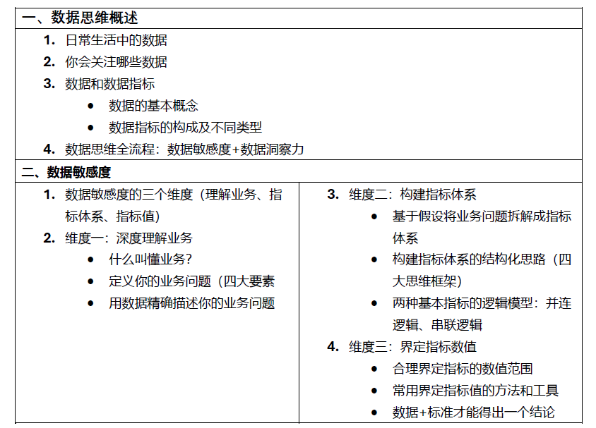
【Course Outline】

Agenda

9:00 AM - 12:00 PM
Session One
1:00 PM - 4:00 PM
Session Two

Speakers

  • Wei Yi (Eddic China Gold Medal Lecturer at EDDIC (China) Limited)

    Wei Yi

    Eddic China Gold Medal Lecturer at EDDIC (China) Limited

    1. 11 years of structural thinking research and educational counseling
    2. 14 years of experience in performance improvement and training management
    3. Project Management Qualification (PMP)
    4. IPP International Certified Performance Improvement Specialist
    5. POA Action Force Certified Instructor
    6. CSA certification instructor
    7. Master of Enterprise Management
    8.Translated from: A Better Guide to Data Visualization

    view more

Tickets

AmCham China Member Companies
Standard Price RMB 1,680
Non-Members
Standard Price RMB 1,880